别错过:十二星座是按农历还是阳历算的
十二星座是按农历还是阳历算的当我们谈论十二星座时,很多人可能会有一个疑问:这些星座是按照农历还是阳历来计算的呢?毕竟,这两种历法在我们日常生活中都很常见,而且它们对日期的划分有着本质的区别。那么,今天就来为大家揭晓这个谜团,看看十二星座究竟是如何划分的。
阳历与农历的区别
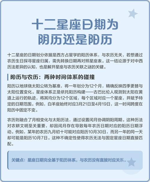
首先,我们来简单了解一下阳历和农历的区别。阳历,也称为公历或格里高利历,是以地球绕太阳公转的运动周期为基础而制定的历法。而农历,又称为阴历或旧历,主要是以月球绕地球公转的周期为基础,同时考虑太阳年的长度来制定的。
十二星座的起源
十二星座起源于古巴比伦时期,当时的天文学家将天空划分为许多区域,并将这些区域命名为不同的星座。后来,这些星座与占星学相结合,形成了我们今天所熟知的十二星座体系。这个体系是基于太阳在一年中经过的十二个星座区域来划分的。
十二星座的划分依据

既然十二星座与太阳的位置有关,那么它们的划分自然也是基于阳历的。因为阳历能够准确地反映地球绕太阳公转的周期,从而确定太阳在一年中经过各个星座区域的时间。
具体来说,十二星座的划分是根据太阳在黄道上的位置来确定的。黄道是太阳在一年中在天空中走过的路径,而这条路径恰好穿过了十二个星座区域。因此,我们可以根据太阳在黄道上的位置来判断一个人出生时太阳所在的星座区域,从而确定他的星座。
为什么不用农历来划分星座
虽然农历在中国等亚洲国家有着广泛的应用,但它并不适合用来划分星座。因为农历的月份是根据月相变化来划分的,与太阳在黄道上的位置没有直接的关系。而十二星座的划分是基于太阳在黄道上的位置来确定的,所以使用阳历更为准确。
结论
综上所述,十二星座是按照阳历来划分的。这是因为阳历能够准确地反映地球绕太阳公转的周期和太阳在黄道上的位置,从而为我们提供一个可靠的依据来确定每个人的星座。所以,如果你想知道自己的星座是什么,只需要查看一下你出生那天的阳历日期就可以了!
通过以上分析,我们可以清晰地得出结论:十二星座是按照阳历来计算的。希望这篇文章能够帮助大家解答心中的疑惑,并对星座有更深入的了解!



